|
|
 |
 |
NTP Service at University of Erlangen-Nürnberg
Deprecation Notice
The information on this page is deprecated. More recent information
(in German) may be found at https://www.rrze.fau.de/infrastruktur/spezial-geraete/zeitserver.shtml.
Timeservers
Peering and Syncing
Feel free to syncronize one or two of your machines to our servers. However,
we expect a prior notice to time@informatik.uni-erlangen.de.
If you operate a local Stratum 1 clock, you can also contact us at the above
address to set up a peering session.
If you portscan one of our servers, your will immediately be included into a blacklist and you will never ever receive any of Uni Erlangen's services again.
Time receivers
Software
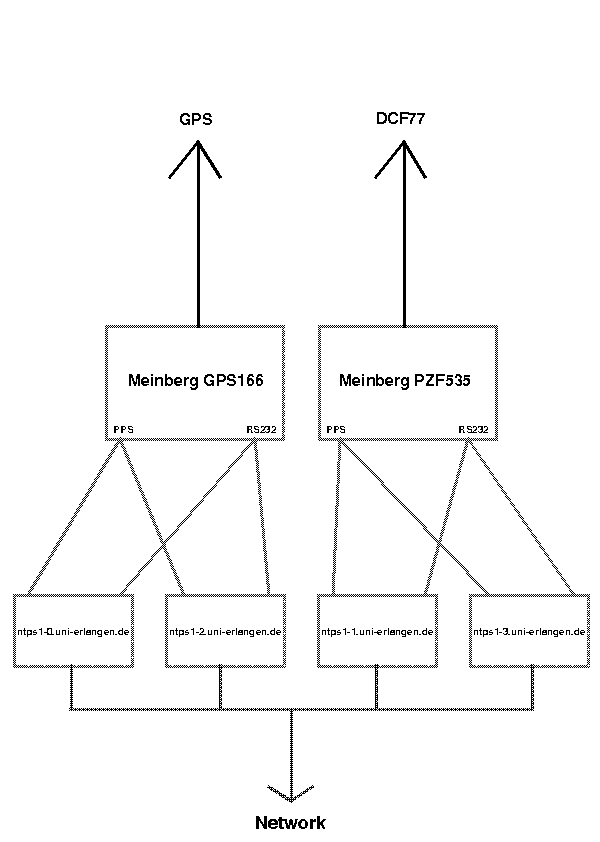
Current Software level is xntp 3.91. The version on
louie.udel.edu:/pub/ntp
represent the current state of the FAU software with support for:
- Meinberg DCF U/A 31
- Meinberg DCF C51
- Meinberg PZF 535 (Firmware version PZFUERL!)
- Meinberg GPS 166 (Firmware version Uni-Erlangen!)
- ELV DCF7000
- Schmid receiver
- Conrad DCF77 receiver (raw DCF signal via 50 Baud RS232)
- TimeBrick DCF77 receiver (raw DCF signal via 50 Baud RS232)
- Trimble SV6 (TAIP Protocol)
- Radiocode Clocks Ltd RCC 8000 Intelligent Off-Air Master Clock support
Synchronisation
XNTP-V3 with DCF77 driver and PPS input via CD input of the Suns.
Readout is within 100us for DCF77 and 30us for GPS.
Geographic Location
49.573N, 11.028E, ca. 320m
NTP WWW Home Page
The primary NTP home page can be found here.
Setup Schematic
|
 |
 |
|