
Es soll eine einfache Interruptbehandlung für die Unterbrechungen durch die Tastatur vorgesehen werden.
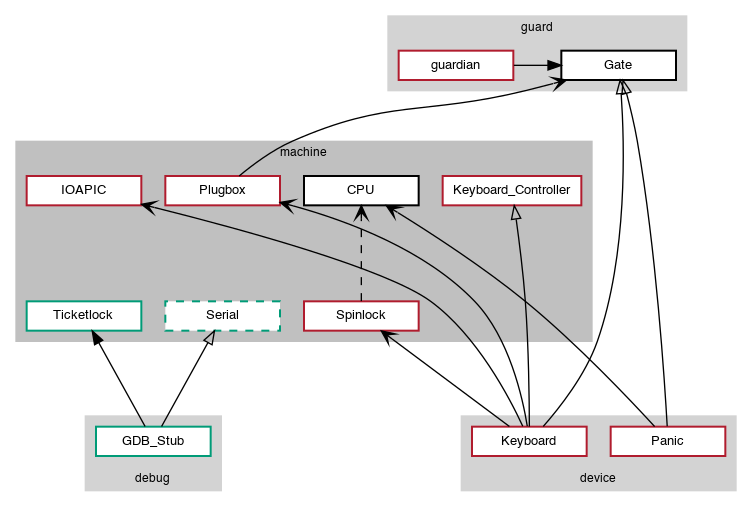
Hierzu müssen die Klassen Gate, Panic und Keyboard, Funktionen in den Namespaces IOAPIC und Plugbox sowie die Funktion guardian() implementiert werden. Die Namespaces CPU und LAPIC sind in der Vorgabe enthalten.
Um das entsprechende Gerät überall in OOStuBS/MPStuBS nutzen zu können, soll von der Klasse Keyboard eine globale Instanz des Objekts keyboard angelegt werden.
Im ersten Schritt sollten die Funktionen im Namespace IOAPIC implementiert werden. Mit Hilfe der Namespaces IOAPIC, LAPIC und CPU können Unterbrechungen von der Tastatur zugelassen und behandelt werden (während des Boot-Vorgangs wurden bei der CPU und beim I/O-APIC alle Unterbrechungen ausmaskiert). Wenn dies funktioniert, müsste automatisch bei jedem Drücken und Loslassen einer Taste die Funktion guardian() aktiviert werden, da die Interruptvektortabelle im Startup-Code entsprechend initialisiert wurde. Mit einer Ausgabe in guardian() kann Aufgabenteil A leicht getestet werden - zumindestens einige Male. Wenn die Zeichen nicht vom Tastaturcontroller abgeholt werden, läuft der Tastaturpuffer irgendwann voll. Sobald der Puffer voll ist, sendet der Tastaturcontroller jedoch keine Interrupts mehr. Deshalb kann es durchaus passieren, dass ihr zunächst nur für ein oder zwei Tastendrücke Interrupts bekommt. Je nach Umgebung kann es auch notwendig sein, den Tastaturpuffer vor der Aktivierung der Interrupts einmal komplett zu leeren.
Im zweiten Schritt wird eine Infrastruktur geschaffen, um die Unterbrechungsbehandlung an ein zugeordnetes Gerätetreiberobjekt weiterzuleiten. Zur Verwaltung von Treiberobjekten dient der Namespace Plugbox, in dem für jeden möglichen Interrupt ein Zeiger auf ein Gate-Objekt bereitgehalten wird. Gate ist eine abstrakte Klasse, die die Schnittstelle aller Interrupt-behandelnden Treiber beschreibt. Initial werden alle Zeiger der Plugbox so gesetzt, dass sie auf ein globales Panic-Objekt verweisen.
Hier soll die Klasse Keyboard implementiert werden. Sie stellt den eigentlichen Tastaturtreiber dar. Die Unterbrechungen, die die Tastatur auslöst, müssen abgefangen und interpretiert werden. Als Ergebnis sollen nach jedem Tastendruck die entsprechenden Zeichen auf ihrer eigenen Zeile auf dem Bildschirm dargestellt werden. Die Tastenkombination "Ctrl-Alt-Delete" soll einen Reboot auslösen.
Nun soll das Testprogramm an die Interruptverarbeitung angepasst werden.
Schreibt ein Testprogramm in Application::action(), das von main() aus aufgerufen wird. Dieses soll in einer Endlosschleife Ausgaben (beispielsweise ein int-Zähler) mit Hilfe von CGA_Window::setpos() und den Streamoperatoren von O_Stream an einer festen Position im kout-Objekt erzeugen. Es sollte nun möglich sein, durch das Drücken von Tasten die Ausgabe "durcheinander" bringen zu können. Überlegt euch, was dabei passiert, warum es passiert, und vermeidet das Problem mit Hilfe der Methoden im Namespace CPU.
In MPStuBS sollen im Hauptprogramm aller CPUs Ausgaben an verschiedenen Stellen des Bildschirms mit Hilfe des globalen kout Objekts durchgeführt werden (CGA_Window::setpos() verwenden!). Hier braucht man nicht einmal Interrupts, um die Ausgabe durcheinander zu bringen (Warum?). Zur Vermeidung des Problems reichen die Methoden im Namespace CPU alleine nicht aus. Deshalb soll hier noch zusätzlich die Klasse Spinlock (optional auch Ticketlock) implementiert werden, um parallele Kontrollflüsse zu synchronisieren. Was muss bei der Verwendung des Spinlocks beachtet werden? Welche Probleme können dabei auftreten?
Als freiwillige Zusatzaufgabe kann nun mittels der Unterbrechungbehandlungen und der seriellen Schnittstelle ein GDB_Stub eingebaut werden, mit dem auch die Rechner (ohne teure Zusatzhardware) entkäfert werden können.
Bitte beachten: Für diese Erweiterung werden sowohl Serial (optional in Aufgabe 1) als auch Ticketlock benötigt. Änderungen an Serial sind jedoch nicht notwendig (kein Interruptbetrieb - folgt in der nächsten Aufgabe).
Die Implementierung der Namespaces CPU und LAPIC haben wir bereits für euch übernommen. Für die eigentliche Tastaturabfrage könnt ihr eure Klasse Keyboard_Controller aus Aufgabe 1 wiederverwenden (Hinweis: Die Funktion Keyboard_Controller::key_hit kann an die nun veränderte Situation angepasst werden).