main.cc-Dateireferenz
Enthält mit den 
main() und 
main_ap() Funktionen den Startpunkt fĂĽr das System. 
Mehr ...
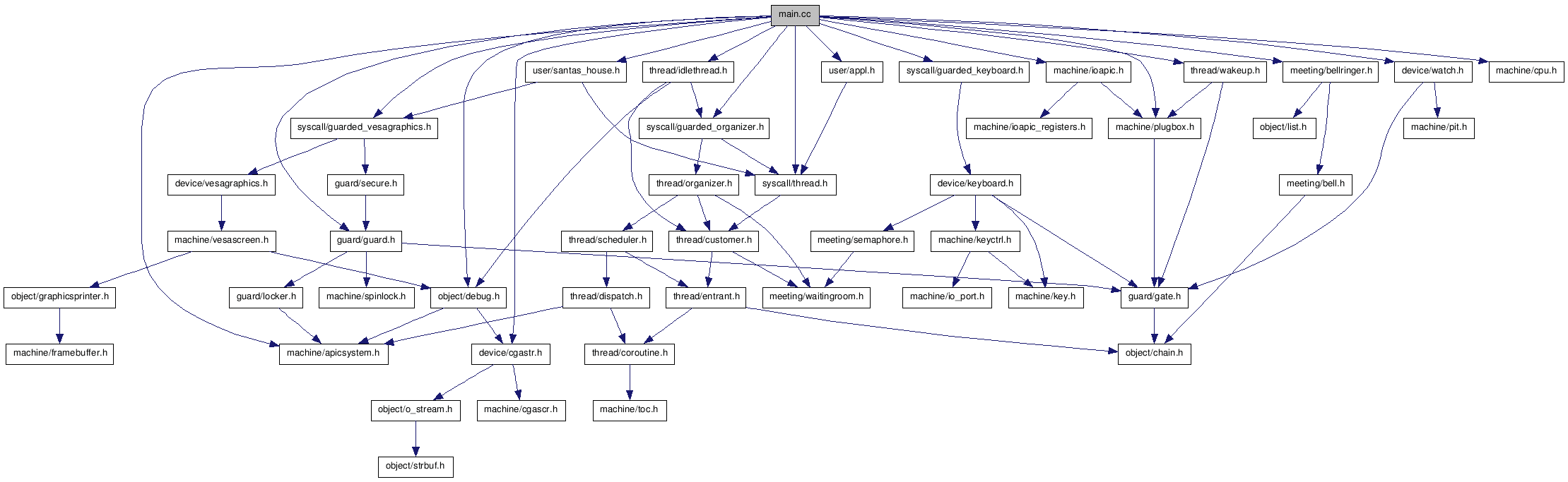
#include "machine/apicsystem.h"
#include "device/cgastr.h"
#include "object/debug.h"
#include "user/appl.h"
#include "machine/ioapic.h"
#include "machine/cpu.h"
#include "machine/plugbox.h"
#include "syscall/guarded_keyboard.h"
#include "guard/guard.h"
#include "syscall/guarded_organizer.h"
#include "syscall/thread.h"
#include "device/watch.h"
#include "thread/assassin.h"
#include "meeting/bellringer.h"
#include "thread/idlethread.h"
#include "thread/wakeup.h"
#include "syscall/guarded_vesagraphics.h"
#include "user/santas_house.h"
 
 
|  | 
| 
 Funktionen | 
| void | setupIdleThread (int cpuid) | 
| Santas_House | application (appl_stack+APPL_STACK_SIZE) | 
| int | main () | 
|  | Einsprungpunkt ins System. 
 | 
| int | main_ap () | 
|  | Einsprungpunkt fĂĽr Applikationsprozessoren. 
 | 
| 
 Variablen | 
| CGA_Stream | kout (0, 79, 0, 25, true) | 
| CGA_Stream | dout_CPU0 (0, 39, 16, 20) | 
| CGA_Stream | dout_CPU1 (40, 79, 16, 20) | 
| CGA_Stream | dout_CPU2 (0, 39, 21, 25) | 
| CGA_Stream | dout_CPU3 (40, 79, 21, 25) | 
| Plugbox | plugbox | 
| IOAPIC | ioapic | 
| CPU | cpu | 
| Guarded_Keyboard | keyboard | 
| Guard | guard | 
| Guarded_Organizer | organizer | 
| Watch | watch (16666) | 
| Assassin | assassin | 
| Bellringer | bellringer | 
| APICSystem | system | 
| const unsigned long | IDLE_STACK_SIZE = 4096 | 
| IdleThread | idle_thread [CPU_MAX] | 
| WakeUp | wakeup | 
| char | buffer_1 [1280 *1024 *4] | 
| char | buffer_2 [1280 *1024 *4] | 
| Guarded_VESAGraphics | vesa (buffer_1, buffer_2) | 
AusfĂĽhrliche Beschreibung
Enthält mit den 
main() und 
main_ap() Funktionen den Startpunkt fĂĽr das System. 
Variablen-Dokumentation