Friedrich-Alexander-Universität UnivisSuche FAU-Logo
Techn. Fakultät Willkommen am Department Informatik FAU-Logo
Logo I4
Lehrstuhl für Informatik 4
Betriebssysteme
 
  Vorlesung
    - UnivIS-Infos
    - Inhalt
    - Folien
    - Videos
 
  Übungen
    - UnivIS-Infos
    - Inhalt
    - Module
    - Mailingliste
    - Ergänzendes Material
    - Terminübersicht
    - Aufgaben
       * Umgebung
       * Typische Fehler
       * Aufgabe 1
          Dokumentation
       * Aufgabe 2
          Dokumentation
       * Aufgabe 3
          Dokumentation
       * Aufgabe 4
          Dokumentation
       * Aufgabe 5
          Dokumentation
       * Aufgabe 6
          Dokumentation
       * Aufgabe 7
          Dokumentation
 
  Evaluation
Department Informatik  >  Informatik 4  >  Lehre  >  WS 2011/12  >  Betriebssysteme  >  Übungen  >  Aufgaben  >  Aufgabe 7

machine/cgascr.h-Dateireferenz

Enthält die Klasse zum Zugriff auf den CGA_Screen. Mehr ...

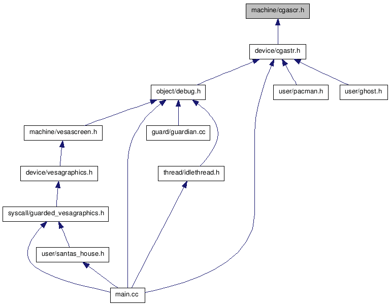
Dieser Graph zeigt, welche Datei direkt oder indirekt diese Datei enthält:


Klassen

class  CGA_Screen
 Abstraktion des CGA-Textmodus. Mehr ...

Funktionen

unsigned char attribute (CGA_Screen::color bg, CGA_Screen::color fg, bool blink)
 Hilfsfunktion zur Erzeugung eines Attribut-Bytes.

AusfĂĽhrliche Beschreibung

Enthält die Klasse zum Zugriff auf den CGA_Screen.


Dokumentation der Funktionen

unsigned char attribute ( CGA_Screen::color  bg,
CGA_Screen::color  fg,
bool  blink 
)

Hilfsfunktion zur Erzeugung eines Attribut-Bytes.

Parameter:
bg Hintergrundfarbe
fg Vordergrundfarbe
blink blinkend oder nicht
RĂĽckgabe:
Attributbyte entsprechend den gesetzten Eingabeparametern

  Impressum   Datenschutz Stand: 2012-02-01 10:07   BO, DL